Déclaration des événements indésirables dont accidents du travail
Un élément indésirable désigne tout événement, situation ou comportement pouvant compromettre la santé, la sécurité ou le bien-être des salariés ou nuire au bon déroulement de la mission. Ces éléments peuvent survenir de manière imprévue ou être la conséquence de dysfonctionnements organisationnels, relationnels ou environnementaux.
La remontée de ces événements est nécessaire, puisque statistiquement plus l'organisation rencontre d'événements peu impactants (presqu'accidents, des bénéficiaires un peu énervés, de légers retards d'orientation de patient, etc.), plus la probabilité de rencontrer un événement grave est importante.
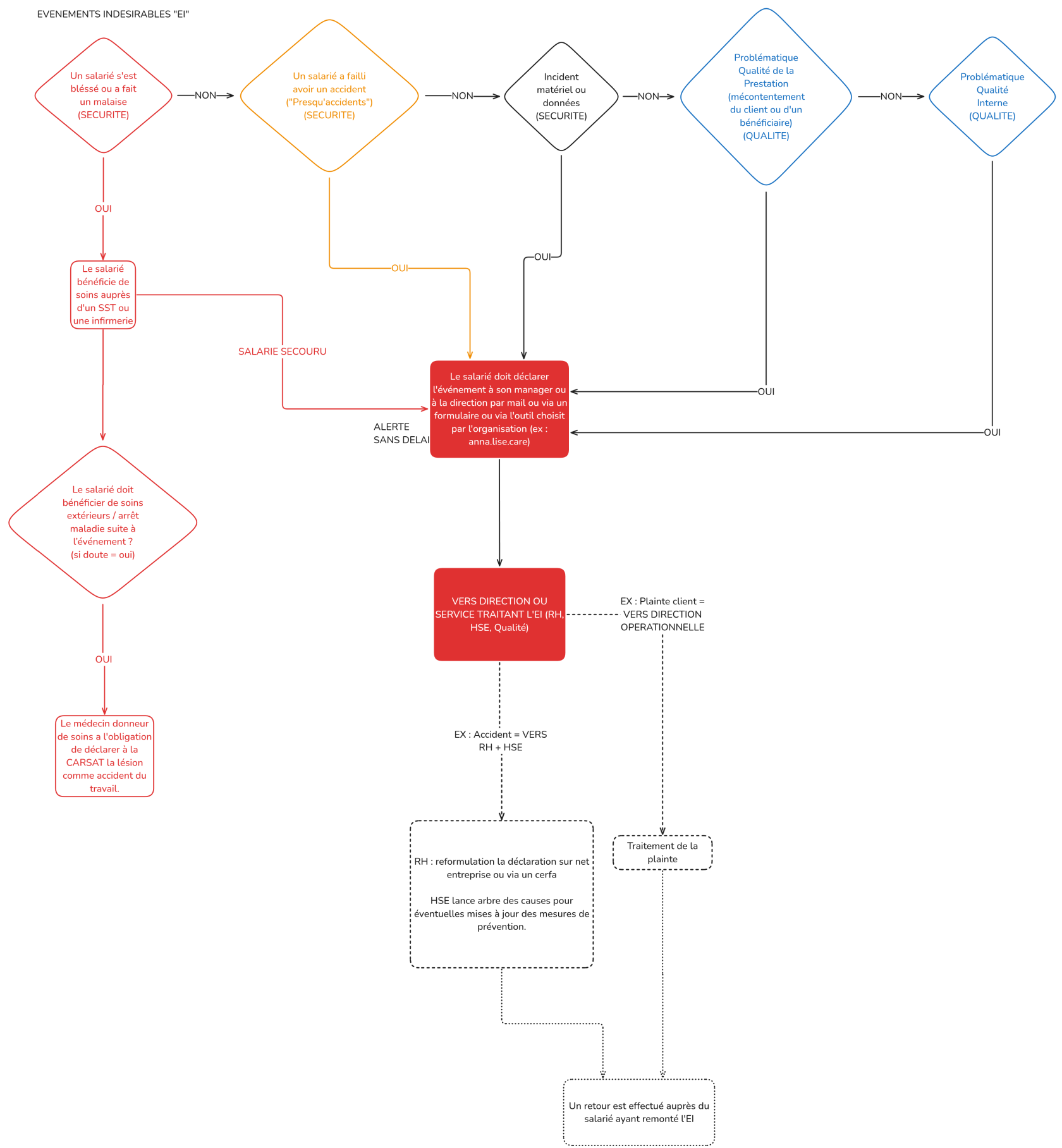
Pour cette raison, il est recommandé à toute organisation de mettre en place un processus simple de remontée sans délai de tout événement via un processus de ce type :
Gestion des événements indésirables
Si un salarié s'est blessé ou a fait un malaise :
- Le salarié bénéficie de soins auprès d’un SST (Sauveteur Secouriste du Travail) ou d’une infirmière.
- Si le salarié doit être référé à des soins extérieurs/arrêt maladie :
- L’accident est déclaré à la CARSAT comme accident du travail.
- Impact potentiel sur le compte employeur.
- Si non-déclaré par l’employeur, il s’expose à des sanctions.
- Sinon :
- L’accident sera comptabilisé comme bénin.
Si un salarié a failli avoir un accident (presqu'accident) ou incident matériel :
- Le salarié déclare l'incident à son manager par mail ou via un formulaire.
- Le manager vérifie la sécurité du salarié et s'assure de la conformité de la déclaration (contexte et conditions précises).
- En cas d’incapacité du salarié, le manager ou les RH se chargent de la déclaration.
- Transmission :
- Vers RH : Les ressources humaines réceptionnent l’incident et procèdent à la déclaration sur Net-entreprise.
- Vers HSE :
- Le HSE enregistre l’événement dans le registre des accidents / incidents.
- Une mise à jour des mesures de prévention est effectuée avec communication si besoin.

No comments to display
No comments to display